Clash订阅购买教程

1.网站地址:2024.ViCLC.COM

2.打开网站,用邮箱注册用户,为了保护隐私网站不验证邮箱地址

3.进入网站首页看到公告下载安装必要的软件

4.双击运行文件

5.这个时候里面节点还是一片空白,这时候需要我们到商店目录订阅会员计划, 有入门版 基本版 标准版 旗舰版和超级VIP版, 一般上网浏览网页入门版就行,看视频的话需要基本版以上的订阅。

6.订阅之后到首页右下角 复制订阅连接

7.在我们刚刚打开的软件里面依次点开 订阅分组-订阅分组设置-添加

8.在软件订阅分组里面,更新当前订阅

9.在下面系统代理里面选择 自动配置系统代理

10.这个时候我们就可以自由上网了。

强大的分组功能来了!这几个新变化,让你的《Notion》更好用

要论笔记 app 的引领者,《Notion》当之无愧。它的出世在笔记市场这片死海重新掀起了波澜,同时也催生了《Roam Research》,才让我们看到笔记 app 原来还有这么多可能性。

足球比赛分组软件 Clash订阅购买教程

下面让我们来总结下近期《Notion》的重要更新以及实用案例。

1. @now 会实时更新

《Notion》不容错过的一个实用小功能是利用「@」快速输入具体的时间戳,你可以把它用在日记里,或者是工作日志等。但此功能用在模板里没办法实时更新。具体来说,假设今天是 17 号,当你在模板里用了「@Today」,无论你在多久之后利用这个模板创建新页面的时候,它只会显示「17 号」。而新的「@Today」则会动态更新,假设今天是 28 号,你用同个模板创建新页面的时候,会发现它变成了「28 号」,而非之前的「17 号」了。

足球比赛分组软件 Clash订阅购买教程

▲「@时间」功能实现动态更新

这个功能帮我们节省了大量需要输入时间戳的时间,喜欢记录闪念或者间歇日记的朋友,可以添加个模板模块实现快速记录了。

2. 更实用的列表模块

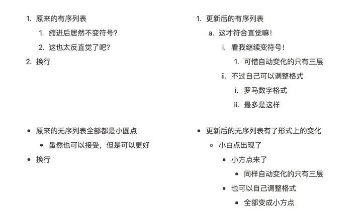
有序和无序列表同样也变得更加实用了。之前的列表模块没有层级,无论你缩进多少层,都是没有变化的,这很不符合我们直观视觉,尤其是有序列表,缩进之后还是显示「1., 2., 3.」。但现在有了明显的变化,不过如果你还是喜欢无变化的列表模块,则直接修改为某一个具体格式即可。

足球比赛分组软件 Clash订阅购买教程

▲ 新旧列表模块对比

3. 不同模块终于可以合并

不同模块可以组合一直都是用户的念想,虽然标题模块和 Toggle 模块还不能组合,但引用模块和 callout 模块已经可以跟其他模块组合了,这让这两个模块类型变得更加实用,更加有条理性,唯一的缺点就是第一行必须是普通文本。

足球比赛分组软件 Clash订阅购买教程

▲ 引用模块可以融合其他模块

但我认为更实用的是 callout 模块。第一,调整背景色为默认颜色之后,它可以让你的页面更加整齐。第二,它让数据库模块不再溢出页面,引用模块也可以实现此功能,但无法去掉左边的黑色线框。

足球比赛分组软件 Clash订阅购买教程

▲ Callout 模块实现更整齐直观的布局

你甚至还能在内部实现多栏布局,整洁中又有差异化。

足球比赛分组软件 Clash订阅购买教程

▲ Callout 模块内部实现多行多栏布局

4. 复制多栏模块保持排版

《Notion》之前让人最恼怒的一个功能是复制多栏内容到别的页面之后,没办法保持原有布局,而是全部调整为上下布局,但该功能也更新了,你可以大胆复制粘贴。

足球比赛分组软件 Clash订阅购买教程

▲ 新的复制粘贴功能保持原有布局

5. 评论功能大更新,强化协作

《Notion》的主要盈利都是来自公司用户,而非个人用户,主要原因是它的数据库模块和分享功能非常适用于团队文档的协作,但此前的评论功能稍微差些,只能评论文字,而且也没有占据主要区域。但在更新后,你还能上传各种附件,帮助同事、同学更好地理解你的想法。

另外,点击右上角的评论图标或者「Command/Ctrl + Shift + \」,可以快速进入评论的汇总页面,你可以在此处看到所有的评论。

足球比赛分组软件 Clash订阅购买教程

▲ 评论功能大更新

6. 新增分组功能,优化工作流

分组功能可以说是近期更新里对普通用户来说最实用、最强大的功能。话不多说,让我们直观地来看下它带来了多大的变化。

第一,当然是《Twitter》友人当即开发出来的四象限任务管理模板。首先,新建一个「看板视图」,然后添加「紧急程度」和「重要程度」的「Select Property」,接着将 Group 和 Sub-Group 分别以「紧急程度」和「重要程度」分组即可。

足球比赛分组软件 Clash订阅购买教程

▲ 分组功能实现四象限任务管理

第二,你可以结合「时间轴视图」更加完美地展示「目标」和「项目」之间的时间进度,同时利用「Formula」、「Relation」、「Rollup」这三个 Property 让任务、项目和目标之间链接得更加紧密,比如后两者的时间长度全是由同个项目的所有任务决定的。

足球比赛分组软件 Clash订阅购买教程

▲ 分组功能实现更直观的 OKR 管理

第三,你还可以结合列表视图和分组功能更好地分类管理你的所有资料,比如写好的文章和需要阅读的论文。

足球比赛分组软件 Clash订阅购买教程

▲ 分组功能实现更直观的资料管理

7. API 打破软件壁垒,让数据自由流通

API 的作用是默默地在后台帮你把数据从一个 app 里传送到另一个 app 里。《Notion》的 API 功能上线有一段时间了,但由于还在开发中,而且需要双方 app 都支持 API,对于非程序员来说,可玩性不高。

但是,近期终于出了一个较为实用的案例了!你现在可以把《flomo》中的各种奇思妙想自动同步到《Notion》中,并进行更深层次的创作了。如此,一来你不会再有打开《Notion》却只记录一点内容的焦虑感,二来也不会让自己的灵感沉没在《flomo》中,失去创作的良机。

足球比赛分组软件 Clash订阅购买教程

▲《flomo》自动同步到《Notion》。图片来自:《flomo》官网

目前为止,《flomo》会自动同步内容、创建日期、标签等 3 个属性,附件还需要等《Notion》支持。另外,在《flomo》中新增内容或者编辑现有内容都会自动同步,在《Notion》中增减内容则不会同步回《flomo》,这帮我们打造了一个很好的工作流:随时随地搜集碎片化灵感,毋需复制粘贴便可以在《Notion》整合并产出新内容。

同时,你还可以结合分组功能,打造一个更符合你阅读或者创作需求的主页。如下图,你可以很方便地浏览每月生产的内容。而在《flomo》中,你只能按照标签浏览全量内容。因此,结合《flomo》和《Notion》,你多了很多维度去碰撞新思想。

足球比赛分组软件 Clash订阅购买教程

▲ 分组功能实现每月灵感汇总。图片来自:《flomo》官网

具体实现步骤可参考《flomo》帮助文档,并且由于需要服务端资源支持,该自动同步功能仅限《flomo》付费用户使用。如果不了解《flomo》是什么的,可以查阅《还在用「文件传输助手」写备忘?这个近期很火的工具,让你边聊微信边做笔记》。简而言之,《flomo》是一个进化版的苹果备忘录,真正实现了随时随地记录灵感。

以上就是《Notion》近期实用的重要功能更新,除此以外,你还可以公开某个页面并设定域名,或者动态预览《GitHub》《Trello》《Slack》等内容。

或许你觉得这么多功能会提升学习和使用成本,这让你望而却步,但其实我们也可以「重器轻用」。没有人在一开始就会用上全部功能,甚至有可能一辈子都不会使用部分功能,但当你需要的时候,如果它有,岂不美哉?而且对于这类 app,重点是活得久,目前来看,《Notion》可能是新型笔记类型里能活得最久的 app 了。

题图来自 Unsplash

相关问答

8个人通过转球眼的方式分为两组踢街头 足球 ,其中一对_作业帮

[最佳回答]转球眼其实是街头篮球分组的一种方式球员被分为任意两组的概率相同。具体的操作方法是所有球员围城一圈,将球在中间旋转,停下后,球上的打气孔对准谁...

求各位大神帮我想几个想这种 软件分组 的名字,文艺点,就是一个分组一个字那种的,连一起成一句话的那种?

您好:若不离即不弃、你若不离不弃,我必生死相依、执子之手、与子携老!!!!!!!!!您好:若不离即不弃、你若不离不弃,我必生死相依、执子之手、与子携老!!!!!!!!!

华为 手机软件分组 后怎样取消-ZOL问答

另一种方法是直接按住你想取消分组的应用图标几秒钟(通常是3秒),弹出的菜单中会...要取消华为手机的软件分组,首先打开设置应用,然后找到智能管理或电池管理选项...

有趣的app 分组 名字?

1.可以有很多。2.因为不同的人有不同的兴趣爱好和使用习惯,所以可以根据自己的喜好来取名。3.例如,可以取一些有趣的词语或梗来作为分组名字,比如“二次元...

育才小学五年级四个班开展 足球比赛 ,每两个班分成一组,抽签...

[最佳回答]1÷6=16;答:五(1)班和五(2)班分在一个组的可能性是16.故答案为:16.

app 分组 名ins风?

Ins风即为简洁风,分组名字可直接为名字或符号如:游戏,出行或者??Ins风即为简洁风,分组名字可直接为名字或符号如:游戏,出行或者??

同花顺手机版自选股怎么 分组 ?

股票查询界面后在搜索框中输入股票名称或者代码或者简拼,在列表中找到要查找的股票并点按该股票。4、进入该股票界面后点按界面下方的加自选标志。5、...4...

微信 分组 在哪里看_懂视生活

想要查看微信分组首先需要打开手机,打开之后再在桌面上找到并点击打开微信app,在微信中点击通讯录,点击进入微信的通讯录之后接着点击标签选项,最后点击标签选项...

vivo图标怎么 分组 ?

Vivo图标的分组可以通过以下步骤完成。首先,按照功能或主题将相似的图标进行分类,例如社交媒体、工具、娱乐等。然后,根据用户的使用习惯和频率,将最常用的...

同花顺app支持自选股 分组 吗?

同花顺手机版已支持股票分组功能,您可以按您想要的维度分组,方便您快速查询、管理对应的股票!使用方法如下:打开同花顺app---点击自选股界面左上角---点击加号...